为全面贯彻党的二十大和二十届二中、三中全会精神,认真落实习近平总书记关于科技创新的重要论述,进一步提升我院广大青年学生的学术素养和科技创新能力,鼓励青年学生在课外学术科技领域深入钻研、勇于创新,同时选拔和培育一批优秀作品参加市级、全国竞赛,3月28日,第十九届“挑战杯”大学生课外学术科技作品竞赛校内决赛于第三会议室顺利举行。校外评审专家、学工部、团委、各系学工负责人、项目指导教师、学生团队等100余人参加。

本届赛事自今年1月份拉开序幕以来,一直倍受广大师生的关注。在各系的广泛动员和积极参与下,通过前期各系申报、校级选拔赛,经组织专家评审,共遴选出20个项目进入校级决赛,进行答辩。
本次校级决赛特邀校外导师担任评委,对20项作品进行答辩评审。参赛选手们依次展示创新成果并接受专业点评,校级决赛采用PPT展示、成果展示与专家问答三种形式相结合的方式进行。20个项目涵盖多个领域,从科技创新到社会热点问题的深度剖析,充分展现了同学们扎实的专业知识和敏锐的社会洞察力。评委老师们从项目文本格式、数据的准确性与完整性,以及项目的科学性、先进性、现实意义等方面对参赛项目进行了提问与点评。






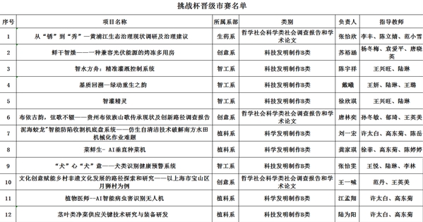
根据《关于举办第十九届“挑战杯”全国大学生课外学术科技作品竞赛上海农林职业技术学院校内选拔赛的通知》,结合选拔赛、决赛各项目团队表现及专家意见,秉承公开、公平、公正的原则,推荐12个项目参加上海市比赛,具体名单如下:

“挑战杯”是共青团服务大学生科技创新的重要载体,始终坚持引导同学们培育创新精神、提升科研能力、助力科技进步的宗旨,为广大青年学子提供了展示自我、彰显智慧、放飞梦想的广阔舞台。校内选拔赛自1月份启动以来,学院高度重视,各系积极动员,院团委精心组织项目申报、培育、遴选、打磨,以赛促学,以赛促创。下一步,院团委将进一步发挥共青团组织优势和服务优势,坚持以创新创业人才培养为牵引,丰富科创项目培育组织形式,加强竞赛作品指导和扶持,积极备战上海市“挑战杯”大学生课外学术科技作品竞赛。
