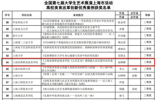
近日,全国第七届大学生艺术展演上海市活动评奖结果公布。学院报送的高校美育改革创新优秀案例、戏剧、声乐、舞蹈、书法、摄影作品,荣获二等奖3项、三等奖5项。












全国大学生艺术展演每三年举办一次,是由教育部主办的我国目前规格最高、规模最大、影响最广的大学生艺术盛会。自去年比赛启动以来,根据市教委统一部署的相关要求,校艺术团将美育方针与学院发展特色相互融合,师生克服困难,利用业余时间参与排练,积极备战参加此次大学生艺术展演。下一步,校团委持续深入学习宣传贯彻党的二十大精神和党的教育方针,落实中共中央办公厅、国务院办公厅印发的《关于全面加强和改进新时代学校美育工作的意见》,大力发展素质教育,以美育人、以美化人、以美培元,培养德智体美劳全面发展的社会主义建设者和接班人。
